Loading...

Produktivkräfte und Technischer Fortschritt

Franz Rieder • Produktivkraft – Theoretische Ansätze, neue Wachstumstheorien, die Erfindung des Geldes       (nicht lektorierter Rohentwurf)   (Last Update: 01.06.2019)

Die Technik, die man gemeinhin mit technischen Fortschritt in Verbindung bringt, ist allein deshalb schon mehr als sie ist. Nicht alles an Technik wird mit technischem Fortschritt assoziiert, aber wenn, dann trägt dieser technische Gegenstand schon eine Bedeutung, die weit über ihn als Gegenstand hinausweist; ein Computer ist dann eben nicht einfach mehr ein Computer, ein Auto kein Auto und ein Haus kein Haus mehr. Es scheiden sich also irgendwo die Geister bzw. ein technischer Gegenstand bleibt ein seelenloses Ding, ein anderer bekommt wahre Wirkkräfte.

Laut Duden ist ein Fetisch ein Gegenstand, dem man magische Kräfte zuschreibt. Ein Fetisch kann im psychologischen Sinne jemanden in sexuelle Erregung versetzen und im religiösen Sinn den Glauben an übernatürliche, persönliche oder unpersönliche Mächte bezeichnen, die in bestimmten Gegenständen wohnen und deren Verehrung als heilige Objekte nach sich ziehen; das sind ja schon eine ganze Menge an seltsamen Ungereimtheiten, aber lange noch nicht alle.

Marx bemühte diesen eher animistischen Begriff des Fetischismus, um einer Erscheinungsform in der kapitalistischen Warenwelt näher auf den Grund zu kommen, die man aus der Geschichte als „deus ex machina“ kennt und heute als „Magie“, als „Mystifikation“, als „pars pro toto“ oder „Kult“ als eine Art ‚Transformagie‘ auch in ökonomischen Zusammenhängen wieder auftaucht.
Mit solchen Ausdrücken aber kann man wenig anfangen, sind sie doch wenig präzise bestimmt. Sie alle aber wollen einen Blick werfen hinter eine gigantische Kulissenverschiebung, bei der die Akteure auf der Bühne zur Staffage einer göttlichen Komödie werden; der Verwandlung von Mitteln zu Zwecken, von Gegenständen zu Werten, von wissenschaftlich-technischen Problemlösungen zu ontologischen Seinsentwürfen.

Wie in der antiken Tragödie so erscheinen menschliche Handlungen heute immer zielloser im Dickicht ihrer Komplexität und ihres Konflikt- und Bedrohungspotenzials. In der antiken Tragödie erschien, dann, wenn kein Ausweg mehr sichtbar war, keine Entscheidung mehr logisch überraschend eine Gottheit, die dem undurchsichtigen Geschehen eine weise, glückliche Schlusswende gab. Der Deus ex machina schwebte in einer kranähnlichen Hebemaschine, der sogenannten Theatermaschine, über der Bühne oder landete meist auf dem Dach des Bühnenhauses, um die Macht der Götter und ihr jederzeit mögliches und schicksallenkendes Eingreifen darzustellen.

So bestimmten damals die Götter, heute Wissenschaft und Technik über das Sein des Menschen, gleichwohl Götter, Wissenschaft und Technik allesamt von Menschen geschaffen sind, die Menschen diesen also eigentlich überlegen und nicht unterlegen sind.
So lautet daher auch der Kerngedanke von Marx zum Warenfetisch: So wie Gott, der, obwohl ein Geschöpf menschlichen Denkens, seinen menschlichen Schöpfer beherrscht, erscheinen den Produzenten die von ihnen produzierten Waren wie ein Fetisch, obwohl sie nur Vergegenständlichungen ihrer Arbeit sind. Der Warenfetisch nach Marx bestehe also darin, dass den durch menschliche Arbeit geschaffenen Produkten die Eigenschaften, etwa eine Ware zu sein und einen Geldwert zu besitzen, als dingliche Eigenschaften, also als Eigenschaften der Sache selbst zugesprochen wird, während es sich in Wirklichkeit bei einer Ware und einem Geldwert um gesellschaftlich bestimmte Zuschreibungen, um Grundstöcke an Übereinkünften handelt.

Wer fragt sich schon, warum es so viele Tomatensorten gibt mit so vielen unterschiedlichen Preisen? Es gibt sie und innerhalb ihrer Produktion immanent scheint eine Tomate zu einer Ware mit Geldwertcharakter geworden zu sein, besser, als eine andere, hochwertiger, vielleicht auch bekömmlicher und gesünder.

Für Marx war der Gedanke der Verwandlung von gesellschaftlichen zu dinglichen „Eigenschaften“ ein ganz zentraler Gedanke, insofern der gesellschaftliche Charakter ihrer eigenen Arbeit den Menschen als gegenständlicher Charakter der Arbeitsprodukte selbst erscheint, vorgestellt als deren quasi Natureigenschaften1 . Und wie der Ware, dem Geld und dem Kapital anhaftende Eigenschaften unterstellt werden, die ihnen eigentlich gar nicht anders, als durch gesellschaftliche Bedingungen und Übereinkünfte zukommen, so gilt dies auch für die Technik und dem technischen Fortschritt.

Wenn man also in einer Art Zusammenschau von technischem und ökonomischen Fortschritt Wachstum und Wohlstand in ihrer historischen Entwicklung betrachtet, wie dies die Ökonomik allenthalben tut, dann läuft man Gefahr, die wirklichen Unterschiede in der Entwicklung der Produktivkräfte, ob man die Technik nun zu Kapital und Arbeit hinzu nimmt, oder nicht, zu verkennen.

Nimmt man nur die beiden Autoren Marx und Schumpeter zusammen in den Blick, dann muss man festhalten, dass die marxistische Fortschrittstheorie ganz maßgeblich von dem Unterschied zwischen „Produktivkraftentwicklung“, also der Entwicklung aller mit der menschlichen Arbeit zusammenhängenden Elemente und dem „technischem Fortschritt“ ausgeht. Schumpeter, wie gezeigt, nicht.

Die ontologische Blendung, zu dem wir den Begriff der Fetischisierung ausgedehnt haben, liegt darin, dass die moderne Ökonomik die Entwicklung der Marktwirtschaft immer schon in der Zusammenschau von Technik und menschlicher Arbeit betrachtet hat und auch weiterhin so tut. Der Unterschied also zwischen der Entwicklung der Produktivkräfte und dem technischen Fortschrit wird also im marktwirtschaftlichen Entwicklungsprozess als diese scheinbare Einheit von menschlicher Arbeit und Technik im Begriff der Produktivität verwischt. Geblendet von der sog. Mensch-Maschine Synthese als neue Form der Fetischisierung von Arbeit, geht die Ökonomik und das Selbstverständnis moderner Gesellschaften ihrer Wege.

Der Vorgang der Blendung verläuft durch eben die Nahtstelle zwischen technischem Fortschritt und marktwirtschaftlichem Verwertungsprozess. Je nachdem wie man den technischen Fortschritt betrachtet, ist er einmal die Weiterentwicklung bestimmter Produktionsmittel zum Zweck der Steigerung der Produktivkräfte bzw. des Faktors menschliche Arbeit im Produktionsprozess. Betrachtet man denselben Fortschritt aus der Perspektive der Kapitalverwertung, wird dieses Verhältnis von „Mitteln“ und „Kräften“ wie Marx formulierte, auf den Kopf gestellt2 . Nach Marx weiter, wird aus der Steigerung der Produktivkraft der Arbeit ein bloßes Mittel zur Erhöhung des relativen Mehrwerts3 , also eine Steigerung seiner Produktivität und so erscheint der technische Fortschritt als Steigerung der Produktivkräfte selbst. Was ohne den Menschen nicht geht, erscheint nun also, als ob die Technik das logisch und faktisch erste und derart essentielle wäre, dass der Mensch lediglich als ein Anhängsel der Technik erscheint.

Im Sinne der Kapitalverwertung erscheint die Technik als der Faktor, der zu einem größeren Quantum an Output, also einem Quantum lebendiger Arbeitskraft pro Zeitspanne aus dem Faktor Arbeit,  verwertbar werden lässt. Technik ist aus diesem Blickwinkel ökonomisch zu einem eigenen Wertschöpfungsfaktor geworden, zu einer Produktivkraft, die aber nichts anderes ist, als die Produktionsmittel, die sich im Privateigentum und im Verwertungszusammenhang marktwirtschaftlicher Produktion sich befinden. Und deren Entwicklung durch den wissenschaftlich-technischen Fortschritt insofern mit Kraft betrieben wird, als deren Ergebnisse sich direkt in marktwirtschaftliche Verwertungszusammenhänge „diffundieren“4 lassen.

Was die Ökonomik erkennt ist, dass der Begriff: technischer Fortschritt wertend ist, weil von Fortschritt nur in Hinblick auf eine ganz bestimmte Zielsetzung gesprochen werden kann; die mit dem technischen Fortschritt einhergehenden Begleiterscheinungen (Substitutionen, Rationalisierungen und damit eventuelle Qualifikationsverluste durch die Einführung neuer Techniken, neue Belastungsverschiebungen am Arbeitsplatz, Arbeitsplatzverluste von Betroffenen) nicht einbezogen werden (Gabler).
Was sie nicht erkennt, ist, dass technischer Fortschritt eine Trennung in die Welt der menschlichen Arbeit treibt, aus der die menschliche Arbeit einmal im ökonomischen Sinne als Subfaktor von Technik hervorgeht. Zum anderen, gleichsam als deren gesellschaftlich-kultureller Weiterentwicklung, erhält die technische Entwicklung eine eigene, eine ontologische Dimension.
Technik wird synonym mit Fortschritt und Wachstum als ein moderner Seinsentwurf und im Zusammenhang mit moderner Wissenschaft, hauptsächlich den Naturwissenschaften, als eine moderne Form des Verstehens, die den praktischen Bezug des Menschen zur Natur aber auch zu sich und den Mitmenschen maßgeblich mitbestimmt.

Heidegger sah eine technische Weltauffassung sich immer weiter und tiefgehender in der Welt einrichten. Er sah, oder vielleicht übernahm er auch von Marx den Prozess der Verwandlung von Zusammenhängen im Denken durch Technik:
„Das Wasserkraftwerk ist nicht in den Rheinstrom gebaut, wie die alte Holzbrücke, die seit Jahrhunderten Ufer mit Ufer verbindet. Vielmehr ist der Strom in das Kraftwerk verbaut. Er ist, was er jetzt als Strom ist, nämlich Wasserdrucklieferant, aus dem Wesen des Kraftwerks.“(Heidegger 1953)

Leider übernahm Heidegger von Marx nicht die Reflexion auf diesen Wandel aus den ökonomischen Verhältnissen, sondern beließ es bei einer Wesensschau aus der Philosophie, hier aus der Metaphysik. Deshalb blieb auch Heidegger ontologisch geblendet, zwar nicht durch die Technik selbst, sondern durch deren Abstraktion von deren politischen und ökonomischen Bedingungen.



Produktivkräfte und Technischer Fortschritt


Die Marktwirtschaft zählt den Faktor Macht nicht direkt zu den produktiven Faktoren. Das hat wissenschaftstheoretische Gründe und erhebliche Auswirkungen. Innerhalb der Marktwirtschaft gibt es bei den Faktoren, oder wie früher genannt, den Produktivkräften schon einige Unstimmigkeiten, die wir zunächst diskutieren, und, wenn möglich, ausräumen möchten, bevor wir mit weitergehenden Gedanken beginnen.
Was wir in diesem Kapitel oft aber eher am Rande erwähnt haben, dass nämlich, konträr zu den starren volkswirtschaftlichen Theorieansätzen der Neoklassik, die Marktwirtschaft gerade darin ihr Besonderes hat, extrem anpassungsfähig zu sein, dieser Randgedanke rückte bereits bei Marx ins Zentrum der Überlegungen und Analysen der Produktivkräfte.

Marx differenzierte die Marktwirtschaft – den Kapitalismus – von vorhergehenden Wirtschaftsformen dadurch, dass in den Kapitalismus vorgängigen Wirtschaftsformen bestimmte Produktionsweisen gegenüber Veränderungen beibehalten wurden, dass „unveränderte Beibehaltung der alten Produktionsweise war … die erste Existenzbedingung aller früheren industriellen Klassen“. Der wesentliche Unterschied zur Marktwirtschaft besteht nun darin, dass: „die Bourgeoisie kann nicht existieren, ohne die Produktionsinstrumente, also die Produktionsverhältnisse, also sämtliche gesellschaftlichen Verhältnisse fortwährend zu revolutionieren“5 .
Das vermuten heute nicht mehr viele Ökonomen als Zitat tiefer Einsicht in die Marktwirtschaft und schon gar nicht aus der Feder von Karl Marx. Denn Marx erkannte damals schon, als der industrielle Fortschrit quasi noch in den Kinderschuhen – verglichen mit heute – steckte, dass Industriegesellschaften gegenüber etwa Feudalgesellschaften nicht nur eine andere industrielle Art der Produktion aufwiesen, sondern dass die Art der Produktion sich auch ständig innerhalb marktwirtschaftlicher Produktionsweisen verändert.

Marx unterschied so zwischen einer „konservativen“ und einer „revolutionären“ Entwicklung, wobei die revolutionäre sich ganz zentral aus den technischen Fortschritt gründet. Mit dem technischen Fortschritt also ist gleichsam marktwirtschafts-inhärent auch der Fortschrittsprozess der marktwirtschaftlichen Produktionsverhältnisse eng verbunden, denn die technische Basis, auf denen sie beruhen, sind „revolutionär, während die aller früheren Produktionsweisen wesentlich konservativ war(en)“. 6

Man muss schon feinsilbig lesen, um Marx dahingehend zu verstehen, dass sich mit der Entwicklung marktwirtschaftlicher Produktion die historische Bedeutung und Wirklichkeit des technischen Fortschritts fundamental geändert hat und dass gleichzeitig trotz der Engführung von technischem Fortschritt und Fortschritt der marktwirtschaftlichen Produktionsverhältnisse diese nicht in eins fallen. Wir haben das so begründet, dass auch am technischen Fortschritt in der Marktwirtschaft ganz fundamental nicht-ökonomische Bedingungen der Kapitalverwertung beteiligt sind.

‚Konservative‘ Marxisten ziehen nach wie vor eine Grenze zwischen dem historischen Materialismus und der Entwicklung marktwirtschaftlicher Produktion, indem sie behaupten, mit dem Kapitalismus verliert sukzessive der technische Fortschritt seine „revolutionäre“ Kraft, Kapitalismus und wissenschaftlich-technische Revolution wohnten so sehr unter einem Dach, dass ein Umzug in neue Behausung, in neue Formen gesellschaftlicher Produktion unmöglich wird.
Natürlich spricht alles dafür, dass die Entwicklungen im Bereich der Wissenschaft und deren Umsetzung in Technik kein revolutionäres Prinzip kennzeichnen, keine Kräfte, die den Kapitalismus zu etwas „besserem“ machen, als er ist. Aber das waren sie nie. Deshalb repräsentieren die technischen Wissenschaften und ihre industriellen Ergebnisse, die sich innerhalb marktwirtschaftlicher Verhältnisse unlimitiert entfalten können, auch keinen, über diese Verhältnis hinausgehenden historischen Fortschritt, der sich in einer Art permanenter politischer Revolution äußern würde und aus sich selbst heraus politische Verhältnisse verändern würde.

Diese Autarkiephantasien sind zumal der technischen Entwicklung nur allzu inhärent, dass man eigentlich nur staunen kann, woher diese kommen und wie sie sich so nachhaltig durch alle Änderungen, politischer wie technischer Art, halten konnten. Das alte Dilemma des einstigen realen Sozialismus, dass mit der Änderung der politischen sich auch die Arbeitsbedingungen verändern, zeigte sich daran, dass selbst wenn man jene zum vermeintlich besseren, zu sozialistischen und diese zu kollektiven Formen veränderte, sie leider sich nicht automatisch zum besseren entwickelten. Das kam daher, dass damals schon die geistigen Kader eine strikte Trennung zwischen Politik und Technik dachten und meinten, eine „gute“ Politik führt auch zu einer „guten“ Technik zu kollektivem Nutzen. Aber das einzige, was an Nutzen heraus kam, war ein kollektives Versagen zum Nutzen von niemanden und ein geistiges Versagen, das weit hinter Marx noch zurückblieb. Wer nur drei Minuten damals dem Staatsratsvorsitzen der DDR oder seiner wirren Gattin zugehört hat, konnte kaum noch ertragen, wohin menschliches Unvermögen im Geiste politisch wie kulturelle führen kann; eben ins Unerträgliche.

Dass Marx also einer marktwirtschaftlichen Produktion die Kraft der ständigen und nachhaltigen Erneuerung durch die Freisetzung der wissenschaftlich-technischen Entwicklungspotenziale attestiert, jemand, der doch die „Revolution“ für eine Arbeiterbewegung hielt, mag manchen erstaunen, bindet aber locker mit seiner Analyse des Kapitals. Wir haben es anscheinend mit ‚zwei‘ Revolutionen zu tun. Aber bleiben wir bei der Technik.

Innerhalb der marktwirtschaftlichen Produktion scheint der technische Fortschritt so sehr aus sich selbst heraus zu verlaufen, dass einzelne technisch-technologische Entwicklungen nicht mehr wie früher ganze Staatsformen niederreißen – wie im Fall des Schwarzpulvers – oder niederschreiben konnten – wie im Falle der Druckerpresse. Heute scheint die Grenze des technischen Fortschritts genau da zu liegen, wo wir sie grundsätzlich anthropologisch bestimmt haben, nämlich in der so weit gehenden Veränderung der menschlichen Lebensgrundlagen, dass menschliches Leben überhaupt nicht mehr möglich ist. Eine Veränderung des technischen Fortschritts zieht keine Veränderung gesellschaftlicher Verhältnisse notwendigerweise nach sich, die diesen Prozess in eine andere Richtung verändern könnte; so die landläufige Meinung, die kontrastiert wird von einer ebensolchen, die dem technischen Fortschritt eben diese Form der Entwicklung einräumt – wir kommen darauf zurück.

Die einen sehen im technischen Fortschritt den Grund für eine romatische Rückkehr zu vormals revolutionären, vormodernen, vor-technischen Lebensformen, die anderen stellen sich nicht in Opposition gegen den Fortschritt, sondern führen eine apologetische Fortschrittspropaganda, besonders in den Reihen der neuen digitalen Technologien, und feiern so den wissenschaftlich-technischen Fortschritt in der entwickelten Marktwirtschaft, als wenn er unverändert der Motor des historischen Fortschritts wäre, der er in der entstehenden Frühform der Marktwirtschaft mit ihrer industriellen Produktionsform gegenüber den feudalen Formen der Produktion einmal war. Schaut man, wie bereits getan, auf die modernen Formen digitaler „Produktion“, so erkennt man erstaunt zunehmende Remanenzen neofeudaler Strukturen, ganz besonders in der digitalen Plattform-Wirtschaft; so viel dazu bis hier her.



Produktivkraft – Theoretische Ansätze



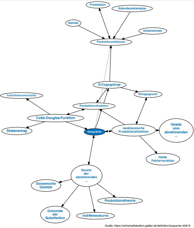
Wer sich heute theoretisch mit dem Begriff der Produktivkraft beschäftigt, wird bald gewahr werden, dass in dem heillosen Durcheinander unterschiedlichster theoretischer Ansätze kein Durchkommen mehr möglich ist.



Die Grafik zeigt übersichtlich den Stand der Begriffsbestimmung zum aktuellen Stand im Jahr 2018.

War in der marxistischen Theorie die Arbeitskraft letztlich alleiniger Produktionsfaktor, so kamen in der Klassik Boden und Kapital dazu, deren Einkommensarten Bodenrente und Profit sich nun zum Lohn für den Faktor Arbeit addierten.
Bereits in der Mitte des 18. Jhd. wusste der Franzose Say7 , dass Kapital allein nichts bewirkt und fügte als weiteren Produktivfaktor die unternehmerische Tätigkeit hinzu.

Dann wurde Kapital zu einem derivaten Produktionsfaktor nach den originären Arbeit und Boden, und in der modernen Ökonomik vollzog sich ein Paradigmenwechsel bei der Bestimmung der Produktivkräfte fast unbemerkt. In der ursprünglichen Bestimmung galt es, eine Zuordnung zu definieren, nämlich die zwischen einer Tätigkeit und einem Ertrag. Der Begriff der unproduktiven Arbeit war erfunden. Es folgten Brachland und unproduktives Kapital.
Die Zuordnungsnotwendigkeit zwischen Tätigkeit und Ertrag ergab sich daraus, dass Wirtschaft keine starre Entität, sondern ein höchst dynamisches Betätigungsfeld darstellt, auf dem es Stillstand, Fortschritt und Rückschritt gibt und man, um den Fortschritt bzw. das wirtschaftliche Wachstum kategorial differenzieren zu können, eine richtungsbezogene Größe deren Meßbarkeit finden musste. Ordnet man einer Tätigkeit einen Ertrag zu, dann denkt man dahinter notwendigerweise die Tätigkeit als eine personelle Tätigkeit.

Auf dieser Grundlage war noch der Boden, insofern er aus sich selbst heraus etwas herstellt, etwas wachsen lässt, auch ohne den Faktor menschliche Arbeit theoretisch zu integrieren, das Kapital machte es dem Wissenschaftler dann schon schwerer, lag es doch ohne menschliches Zutun nur unproduktiv rum. Dem Kapital auf dieser theoretischen Grundlage einen derivaten Status zuzuschreiben, war also naheliegend.

Produktivkraft war also demnach alles, was aus sich selbst heraus die Kraft oder Energie hatte, etwas zu verändern bzw. zu nutzen oder nutzbar zu machen, also ein endogener Faktor. Warum in der Klassik dann die Energie selbst nicht zu den Produktivkräften gezählt wurde, bleibt unverständlich. Neben diesem naturalwirtschaftlichen existierte ein sozialwirtschaftlicher Ansatz, in dem allein Arbeit als Produktivkraft gilt, ist hier die Arbeit ja vom Arbeiter nicht zu trennen.
Im Übergang zu den modernen Ansätzen stellt Preiser8 fest, dass diese Bindung eines Ertrags an eine produktive, personelle Kraft theoretisch nicht aufgeht. Denn dann müsste konsequenterweise der naturalwirtschaftliche Ertragsanteil von Kapital und von Boden eben den Kapital- und den Bodenbesitzern zugeordnet werden. Diese Zuordnung zwischen Kapital und Kapitalbesitzer aber ist von einer ganz anderen Ordnung als die zwischen Arbeiter und Arbeit.

Der Zusammenhang von Ertrag und Besitz ist nicht identisch mit dem zwischen einer Arbeit, die ein Mensch erbringt und dem Menschen, der sie erbringt. Preiser löste das Problem zwischen Identität und Differenz im sozialwirtschaftlichen Kontext einfach dadurch, dass er zu Marx zurückkehrte und nur noch einen Produktionsfaktor, die Arbeit, also einen sozialwirtschaftlichen Produktionsfaktor zuließ. Kapital und Boden wurden Produktionsmittel.

Ein Ochse ist also ein Produktionsmittel, solange ein Bauer ihm mit der Peitsche den Weg durch den Acker weist. Ohne die ist er ein Ochse, der über die Wiesen springt, etwas Gras und Wasser beizeiten zu sich nimmt, kleine Ochsen zeugt und genüsslich rumliegt, wenn seine natürlichen Bedürfnisse befriedigt sind. Würde er dazu nach gelegentlich fischen gehen, hätten wir das Bild eines aus seiner Verdinglichung und Entfremdung durch kapitalistische Produktionsverhältnisse befreiten Menschen; hier als Ochse vorgestellt.

Aus Sicht eines naturalwirtschaftlichen Ansatz aber ist der Ochse, egal was er macht, durchaus als Produktivkraft anzusehen, als eben ein Teil der Kräfte der Natur, die aus sich selbst heraus ein Wachstum zustande bringen. Welcher Art dieses Wachstum ist, stellen wir einmal kurz zurück, sehen aber, dass innerhalb der modernen Theorieansätze der Boden durch den Begriff der Ökologie substituiert wird. Und überhaupt wurde der Ansatz ‚Substitutive Produktionsfaktoren‘ immer wichtiger und hat sich wie ein frei flottierendes Spekulationskapital ungebremst in alle Bereiche der ökonomischen Produktionsmodelle verbreitet.

Man dachte dabei nicht mehr an die eigentliche Fragestellung, wie man Produktivität bestimmen kann, sondern ob und mit welchen Auswirkungen man alles, was als produktiv bestimmt ist, substituieren kann. Die Produktivkraft wurde zu einem Substitutionsfaktor, dessen berechenbare Größe die Isoquante ergab. In der Unternehmenstheorie beschreibt die Isoquante alle möglichen Inputkombinationen, mit denen der gleiche Output erzielt werden kann, also wie viele Ochsen und Humankapital – hier noch physische Arbeitskraft – einem Traktor gleichkommen.

Wir haben andernorts bereits gesehen, dass die Krux aller dieser Isoquanten die Annahme einer festen, gleich bleiben Produktmenge ist; in unserem Ochsenbeispiel etwa die Menge an Getreide. Angenommen auch das Wetter bliebe gleich, so liegt die Grenzrate der Substitution nicht darin, dass derselbe Bauer, der den Ochsen schnurgerade und in der dem Ochsen rechten Geschwindigkeit durch den Acker peitscht, nicht auch den Tracker entsprechend bedienen kann.
Der Wechsel vom physischen zum geistigen Anteil im Humankapital birgt die Gefahr (Grenze), dass, wenn der Ochsenbauer seine Traktorkompetenz erworben hat, er im Falle seiner vollkommenen Substituierbarkeit vielleicht noch als Traktoreningenieur der Landwirtschaft erhalten bleibt, aber der Traktor genauso dumm auf dem Acker rumsteht wie der Ochse ohne Peitsche. Und wir wieder vor derselben Frage, was ist die Produktivkraft?9

Die moderne Theorie hat die Ursache für die Schwierigkeit der Bestimmung der Produktivkraft implizite erfasst, nur leider nicht als konstitutiv für ihre theoretischen Ansätze begriffen. Der Schwierigkeitsgrad hinsichtlich der Substituierbarkeit und in der Folge auch deren berechenbarer Grenzwertigkeit liegt an der Art der Komplementarität der Produktionsfaktoren, die sich in der Substitutionselastizität der Isoqanten repräsentiert.

Das heisst, einfach gesagt: das, was in der Klassik noch aus dem Ansatz einer Indifferenz heraus als Produtivität bestimmt wurde, waren gleich geordnete und -gewichtete – im Begriff des Ertrags – Faktoren: Boden, Arbeit, Kapital. Jeder dieser Faktoren wurde unter der Sichtweise von Wachstum als Technischer Fortschritt vorgestellt und als Indifferenz von Mensch und Maschine oder, sozialwirtschaftlich betrachtet, als Steigerung der menschlichen Arbeit durch technischen Fortschritt bestimmt.

Von dort war es natürlich logisch konsequent, die Substituierbarkeit als Berechnungsgrundlage anzunehmen, sich also zu fragen, wie viele Bauer-Ochsen-Einheiten entsprechen einer Bauer-Traktor-Einheit (bei gleicher Output-Menge), um dabei aber, eben so konsequent, sich vor der Unvereinbarkeit der Gleichsetzung wie der Trennung von Produktivkraft und Produktionsmittel wieder zu treffen.
Wir finden also auch in diesem Kontext wieder zurück zur Komplementarität, zu einem komplementären Verhältnis zwischen Produktivkraft und Produktionsmittel. Letztlich ist immer schon ein Bauer hinter einem Ochsen hergelaufen und es sprechen einige Gründe dafür, dass sich an diesem Bild auch im Verhältnis zwischen Mensch und Smartphone oder PC nichts wesentlich geändert hat.

Gehen wir von der Annahme aus, dass die Grenzrate der Substitution sich innerhalb der Komplementarität der Produktivfaktoren bildet, dann ist keineswegs, wie dies die moderne Theorie annimmt, der knappere Faktor allein, der die Produktion begrenzt, sondern natürlich der mit dem knapperen Faktor verbundene Faktor. Man kann also nicht einfach davon ausgehen, dass entweder die geringere Menge an Traktoren oder, quasi gleichbedeutend, die geringere Menge an Traktorfahrer die produzierte Menge an Getreide beeinflusst, gleichwohl beide Fälle evidenterweise dies nahelegen.

Dieser sog. limitationale Ansatz geht in diesem wie in jedem anderen Fall der Berechnung der Grenzen der Produktivkraft jeweils davon aus, dass es prinzipiell um ein reziprokes Verhältnis von Über- oder Unterkapazitäten bei Traktoren bzw. Traktorfahrern bei der Grenzberechnung der Produktivität geht; im Idealfall ist dieses Verhältnis ausgewogen, aber dann würde es gewissermaßen theoretisch Nacht und alle Katzen grau, sprich, eine Veränderung innerhalb der Produktivfaktoren fände nicht mehr statt, ohne einen exogenen Faktor, den wir uns näher anschauen sollten.





Neue Wachstumstheorien


Fast unbemerkt hat sich ein zweiter Wandel vollzogen. Mit dem Wandel von Produktivkraft und Produktionsmittel zu einer differenzlosen Einheit im Faktor Arbeit, hat sich auch die Betrachtung der Produktivkraft hin zu Wachstum verschoben. Die Denkrichtung bzw. die Analyse der wirtschaftlichen Kräftefaktoren geht nicht mehr aus von der Produktivkraft zum Wachstum, sondern in umgekehrter Richtung vom Wachstum zur Produktivkraft.

Die Antwort auf die erste der drei zentralen Fragen: hat sich die Richtung des Denkens mit der Gleichsetzung von Produktivkraft und Wachstum geändert, hat sich damit bereits ergeben. Die zweite damit verbundene Frage: hat mit dem Richtungswechsel auch zugleich ein Paradigmenwechsel stattgefunden, sind also neue Bedingungen in die Analyse eingeführt worden bzw. kann man im Denken dieser Einheit von Produktivkraft und Wachstum einen Fortschritt im Denken der modernen Ökonomik erkennen? muss uns nun beschäftigen.

Nach den Auffassungen der modernen Wachstumstheorien gründen alle Ansätze auf einer impliziten oder expliziten Theorie des Technischen Fortschritts, die wiederum in einer endogenen Auffassung des Wachstums selbst versammelt sind. Endogen heisst, dass alle Erklärungen von Wachstum nicht auf modellexogenen Eigenschaften der empirischen Analysen, sondern auf modellendogenen, also auf die innerhalb eines Modells verwendeten Eigenschaften beruhen, also vom Modell und nicht nur in empirischen Analysen auch erfasst werden. Das klingt widersprüchlich und den wissenschaftlichen Geist empirischer Untersuchungen zu konterkarieren, ist aber weitaus trivialer, trotzdem signifikant.

Modellendogene Ansätze in der modernen Theorie zur Erklärung von Wachstum, also auch zu den Produktivfaktoren, gehen an die Analysen mit den gleichen oder ähnlichen Modellannahmen wie die Neoklassik selbst, oder weichen fundamental von diesen neoklassischen Annahmen ab. Während die einen von Gleichgewichten und vollkommenen Märkten ausgehen, gründen die anderen auf der Annahme, das gerade Marktunvollkommenheiten dauerhaftes Wachstum erklären. Prima vista erscheint der Unterschied epistemologisch trivial, findet ja in vollkommen Zuständen kein Prozess der Veränderung mehr statt, bzw. nähert sich jede Isoquante tangential bei Annäherung an ein Maximum ihrem Minimalwert Null.

Analysieren die einen Wissenschaftler die unterschiedlichsten Faktoren bzw. Produktivkräfte, also bleiben innerhalb eines makroökonomischen Modells, so gehen andere über makroökonomische Modelle hinaus. Dabei ist es nicht einfach, genaue Demarkationslinien zwischen den modell-immanenten und den modell-transzendenten Ansätzen zu ziehen.
Im wesentlichen aber unterscheiden sich beide Denkrichtungen paradigmatisch, wobei die einen sich innerhalb eines Feldes unterschiedlicher Produktivkräfte resp. sozialwirtschaftlicher Faktoren wie Humankapital, Wissen, Forschung und Entwicklung (F&E), Produktvielfalt10 , struktureller Faktoren wie z.B. neue Produktionsverfahren und variante Marktstrukturen sowie wirtschaftspolitischer Faktoren wie vor allem wirtschaftspolitische Stabilität, fiskalbedingte, moderate Wohlstandsunterschiede, oder ungehinderter internationaler Handel durch stabile Verträge und Sanktionen bewegen. Damit haben wir auch Frage zwei nach einem Paradigmenwechsel beantwortet.

Ohne auf die einzelnen, inhaltlichen Bestimmungen der Faktoren einzugehen, soll festgehalten werden, dass die neuen Wachstumstheorien in ihrem paradigmatischen Wechsel mit der Ausweitung des Modells auch den Fragehorizont ausweiten. Es soll nun nicht mehr nur erklärt werden, wie Wachstum entsteht, sondern zugleich auch wie die am Wachstum beteiligten Faktoren erzeugt bzw. optimiert werden.
Wiederum zur Illustration sei der Einfachheit halber angemerkt, dass alle klassischen Wachstumstheorien, die, angefangen bei Marx, allein die Arbeitskraft als wertschöpfend bestimmt haben bzw. bestimmen, wenig bis nichts darüber aussagen können, wie denn dauerhaftes Wachstum gesichert wird. Wie ein Technischer Fortschritt überhaupt zustande kommt und welche Einflüsse und Bedingungen dafür maßgeblich sind? Von sich aus investiert weder ein Arbeiter noch ein Unternehmer in Bildung, Forschung und Entwicklung etc.

In diesem Zusammenhang kurz vermerkt sei auch, dass die Hinzunahme von unternehmerischer Tätigkeit zu den Produktivkräften eben solche theoretischen Schwierigkeiten macht. Nicht nur, dass Unternehmensinteressen wie auch die Interessen deren organisatorisch obersten Entscheidungsvertreter oftmals nur als kurzfristige Bilanzinteressen existieren, sondern dass deren Verhalten, entgegen einer Sicherung nachhaltigen bilanziellen Wachstums wie im sog. Diesel-Skandal zu sehen, sogar zu erheblichen Schäden für das Unternehmen und darüber hinaus indirekt in einer ganzen Branche bzw. Volkswirtschaft führen kann.
Das eingesetzte Humankapital hat sich in diesen Fällen in der Automobilwirtschaft, privater wie öffentlicher Banken und Versicherungen, der Immobilienwirtschaft etc. mehr als schlecht rentiert.

Wenn also Bedingungen und Einflüsse auf Wachstum analysiert werden, dann gilt es also nicht nur, makroökonomische Kennzahlen zu erklären bzw. zu bestätigen, sondern Einflüsse auf makroökonomische Kennzahlen, jenseits solcher Kennzahlen zu identifizieren. Man könnte hypothetisch auch davon ausgehen, dass, wenn sich makroökonomische Kennzahlen über eine angemessene Zeitraumbetrachtung nicht bestätigen lassen, die Einflüsse aus anderen Feldern, also nicht den ökonomischen Bedingungen zugerechneten, erhöhen.

Das Feld der makroökonomischen Kennzahlen lässt sich beispielhaft mit den sog. Kaldor-Fakten eingrenzen11 und gilt als die Grundlage der sog. Balanced-Growth-Theory, wonach in neoklassischen Analysen ein stilisierter Faktenkatalog von Faktoren den Wachstumsprozess trägt; unschwer zu erkennen, dass es sich hierbei um die beiden Grundfaktoren Kapital und Arbeit handelt. Eben so unschwer zu erkennen aus heutiger Sicht ist, dass alle Faktoren der Balanced-Growth-Theory sich als unrichtig erwiesen haben, was uns dazu bringt, unserer Vermutung, dass die „externen“ Faktoren eventuell an Einfluss gewonnen haben müssten.

Zwei Ansätze, solche Einflussfaktoren zu identifizieren, bieten jene modernen Wachstumstheorien, die sie in den Einkommensunterschieden innerhalb einer Volkswirtschaft sowie zwischen Volkswirtschaften finden, oder generell in den divergenten Einkommensverläufen über einen längeren Zeitraum betrachtet. Dabei betrachtet der Ansatz des sog. Directed Technological Change den Technischen Fortschritt aus dem Blickwinkel von Qualifizierung bzw. Bildung und erkennt im Ergebnis, dass das Verhältnis von qualifizierten zu unqualifizierten Arbeitskräften über einen Zeitraum von sechzig Jahren gestiegen ist, aber andererseits nicht beobachtet werden konnte, dass das Verhältnis der Löhne für qualifizierte und unqualifizierte Arbeit gesunken wäre.
Es verwundert ein wenig, dass Acemoğlu hier allein auf neoklassische Ansätze, wie den von Angebot und Nachfrage vertraut, also ähnlich wie im Romer-Modell vorgeht, um externe Faktoren zu identifizieren. Die Differenzierung zwischen qualifizierter oder unqualifizierter Arbeit und deren strukturelle Gleichsetzung mit einem Wachstumsmodell auf der Basis von Technischen Wachstum führt zwar zu einer feineren Justierung, verlässt aber das neoklassische Modell paradigmatisch nicht wirklich, da auch hier mit der substitutiven die traditionellen Annahmen nicht überschritten werden.

Nach Acemoğlu werden Technologien komplementär zum Faktor Arbeit entwickelt, hier differenziert nach qualifizierter und unqualifizierter Arbeit. Wäre dies so, dann stünde es auch im fundamentalen Interesse eines Unternehmens, finanzielle Ressourcen in die Entwicklung neuer Technologien komplementär zum jeweiligen Produktionsfaktor Arbeit zu lenken, wofür der wachsende Grad an Automatisierung im industriellen Zeitalter spricht. Angenommen, die Motivation bzw. der Anreiz, in bestehende technische Entwicklungen zu investieren wäre gegeben, dann wäre sie von zwei Effekten abhängig, dem Preis- und dem Marktgrößeneffekt. Setzt man die Eigenschaft komplementär gleich mit substitutiv, dann stimmt die Formel, dass, wenn sich – wie im Beispiel der Entwicklung der Computertechnologie gerne aufgezeigt – das Verhältnis von qualifizierter zu unqualifizierter Arbeit erhöht, der Markt für Innovationen komplementär zur qualifizierten Arbeit relativ größer wird. Dem Marktgrößeneffekt entspricht dann auch der Preiseffekt, insofern die relativen Profite im Einsatz solcher Technologien auch steigen, wenn der Marktgrößeneffekt dominant gegenüber dem Preiseffekt bleibt, da ja der relative Preis der produzierten Güter nach diesem Modell sich reduzieren muss.

Wir sehen, dass nur dann der Marktgrößeneffekt gegen den Preiseffekt zum Tragen kommt, wenn die Substitutionselastizität zwischen qualifizierter und unqualifizierter Arbeit hinreichend groß, der Marktgrößeneffekt also dominant ist. Die Richtung des technischen Fortschritts verlagert sich dann nachhaltig zugunsten von qualifizierter Arbeit. Damit steigt auch die Produktivität von qualifizierter Arbeit relativ zur unqualifizierten Arbeit, so dass auch ein Anstieg des relativen Lohnes für qualifizierte Arbeit beobachtet werden kann.
Warum in Gottes Namen war dann die Einführung und die Entwicklung der Computertechnologie in den westlichen Industriestaaten so unterschiedlich verlaufen?
Warum verlaufen die Investitionen selbst in bereits bestehende technische Entwicklungen auch heute noch so markant unterschiedlich in den westlichen Ökonomien?
Warum erkennen wir signifikante Divergenzen bei der Einführung neuer Technologien wie etwa Künstliche Intelligenz (KI) in diesen Volkswirtschaften?
Kann eine Theorie, die nicht mehr am Paradigma des endogenen Wachstums festhält, mehr Klarheit bezüglich der Faktoren, die maßgeblich sind für Wachstum beitragen?

Oded Galor entwickelte hierzu den Ansatz der ‚Unified Growth Theory‘ und fand heraus, dass es in einer langfristigen, also einer historischen Betrachtung, weder ein, gemessen am Pro-Kopf-Einkommen, signifikantes Wirtschaftswachstum gegeben hat, wie auch im gleichen Zeitraum im internationalen Vergleich nahezu keine Einkommensunterschiede festzustellen waren. Aber allein die empirische Basis zu verbreitern und den unterschiedlichsten historischen Ausprägungen des Wachstumsprozesses bzw. dessen treibenden Kräften nachzuforschen ist methodisch wie auch historisch höchst fragwürdig. Daran ändert auch nichts, wenn als grundlegendes Kriterium das Zusammenwirken von demografischer Transition und wirtschaftlicher Entwicklung angesetzt wird.
Die Veränderungen im Bevölkerungswachstum mit dem wirtschaftlichen Wachstum in Verbindung zu setzen, ist grobschlächtig und außer in Tautologien mit keiner sinnvollen Schlussfolgerung verbunden12 .





Die Erfindung des Geldes


Geld macht erfinderisch. Diesen Satz wird wohl jeder unterschreiben. Dieser Satz ist zum Axiom moderner Wachstumstheorien geworden. Sie unterstellen ein endogenes Wachstum, da Geld resp. Kapital ja nun mal zu einer makroökonomischen Kategorie zählt. Dass Geld im Sinne von Kapital eine makroökonomischen Kategorie ist, daran zweifeln wir nicht. Aber damit ist noch nicht bewiesen, dass allein makroökonomische Betrachtungen die produktiven Faktoren für wirtschaftliches Wachstum bzw. Technischen Fortschritt erreichen.

Kontrastieren wir den von Oded Galor entwickelten Ansatz der ‚Unified Growth Theory‘ mit Weatherfords ‚Geschichte des Geldes‘ (1999)13 , dann sieht man, dass etwa das skythische Protogeld14 für die Händler damals, die ganze Warenlager an Olivenöl, Weizen und Bier etc. transportierten, sehr vorteilhaft war, für die normalen Menschen aber, die ihren täglichen Bedarf auf den Märkten deckten, keineswegs. Die Transformation von Warenwerten in ein Äquivalent half jenen wenig, die weder zählen, rechnen noch messen konnten und auch nichts besaßen, was man messen hätte können.

Eine der Kernfunktionen des Geldes, dass man fast alles, was Menschen schaffen oder besitzen, damit bewerten kann, kam also allein denen zugute, die Getreide, Vieh, Transportmittel und Mathematik besaßen; wer nichts davon hatte, brauchte auch nicht rechnen. Die, die Handel trieben, waren also auch des Rechnens fähig. Dass somit Mathematik keine makroökonomische Kategorie ist, dürfte einleuchten.

Eben solche externen Wachstumsfaktoren kamen mit dem Handel ins Spiel, zum Beispiel eine antike imperiale Infrastruktur. Die historisch ältesten Tauschmärkte waren lokal, später dann oft um Tempel und Theater organisiert. Die alten Tauschmärkte waren oft Gütermärkte, also wurden Waren gegen Waren getauscht. Der Transport hin und weg von den Märkten war allein schon auf lokaler Ebene beschwerlich. Geld erleichterte diese Translozierungen der Warenmengen erheblich.

In der Welt des einfachen Warentausches können daher Verkehrsmittel wenig bewirken, zumal die meist verderblichen Waren der Subsistenzwirtschaft ohnehin keinen weiten Transportradius vertrugen. Wenn aber die Tauschwirtschaft zum Äquvalententausch, also in eine entwickelte Tauschwirtschaft sich wandelt und zugleich durch Handel die Vielfalt der Waren zunimmt, wird es enorm sinnvoll, Straßen zu bauen und zu unterhalten; nicht nur, aber auch zum Truppentransport. Straßen waren schnell zur Schlüsseltechnologie des Imperium Romanum geworden und das Geld natürlich in seiner geprägten Gold- oder Silber-Münzform Ausdruck seiner historischen Form der Tauschwirtschaft.

Schon in der Antike, sogar in der Vorzeit der Antike war es von ganz erheblicher Bedeutung, dass Geld seinen Wert behielt. Seinen impliziten Wertcharakter hatte Geld damals noch in seiner materiellen Form, in Gold und in Silber. So sind denn auch Gold und Silber nicht an Geld gebunden, dieses aber im ökonomischen Sinne sehr stark. Man machte sich damals also eine außerökonomische Werthaftigkeit, also einen materiellen Wert außerhalb von Tauschvorgängen für ökonomische Zwecke nutzbar. Zudem war an den materiellen auch ein psychologischer Wert direkt gekoppelt, das Vertrauen in die Wertbeständigkeit, die bei den Lydiern noch vor Gold und Silber dem Elektron, eine natürliche Legierung aus Gold und Silber, zugesprochen wurde.

Neben dem Vertrauen wird dem Geld, besonders in Form von Edelmetallen, auch die Eigenschaft von Glück attestiert. Heute sind Edelmetalle zugleich ’sichere‘ Wertaufbewahrung, besonders in volatilen, d.h. Zeiten schwankender Wertgrößen, Zeichen von einem materiell gelungenen Lebensentwurf und staatlicher Macht in Form von Währungsreserven. Edelmetallen, vor allem Gold haftet der Fluch der Macht an, ihnen folgten Krieg, Versklavung und Verlust von Leben und Land. Gold als Währungsreserve ist ein Phänomen demokratischer Gesellschaften, eine Art Augenwischerei.

Erinnern wir uns zurück an den sagenumwobenen König Kroisos, Lydier, sehr reich. Seinem Reichtum, seinem Glück und seiner Macht stand der persische Großkönig Kyros entgegen. Entgegen landläufiger Meinung, Kyros habe Krösus dem Scheiterhaufen überlassen, berichte der bekannteste Geschichtsschreiber der Antike, Herodot, Kyros habe Krösus am Leben lassen, da ein reicher König nützlicher wäre als ein toter.
In den beiden gegensätzlichen Geschichtsschreibungen mag man den Übergang von Macht aus einer geldlosen Zeit bzw. einer Zeit, in der das Geld den eben erwähnten Tauschzusammenhang noch nicht eingenommen hat, in die Zeit des monetären Tauschhandels sehen.

In Zeiten vormonetären Warentauschs war Macht verbunden mit der Herrschaft, insofern ein Alleinherrscher seine Macht zur Durchsetzung auf eine Gruppe von Beamten und Vasallen gründete, die von ihm bezahlt wurden. Wie wir bereits mehrfach gezeigt haben, hat die Nachlässigkeit bei der fundamentalen Unterscheidung zwischen Privateigentum als ein ökonomie-externer Begriff mit dem Begriff Besitz als ein makroökonomischer Begriff zentralen Einfluss darauf, warum die Ökonomik die Dynamik des Wirtschaftens nicht versteht.
Dasselbe geschieht allenthalben in der Ökonomie – aber auch in fast allen Lebensbereichen – mit der Nachlässigkeit bei der Unterscheidung von Macht und Herrschaft. Macht und Herrschaft werden theoretisch wie in der landläufigen Meinung gleichgesetzt. Macht ist Herrschaft und Herrschaft ist Macht.

Unser kleiner Rückblick in die Geschichte aber lässt bereits Unterschiede erkennen und ein komplementäres Verhältnis, kein substitutionelles zwischen Macht und Herrschaft vermuten. In vormonetären, Warentausch basierten Gesellschaftsformen, beanspruchten Herrscher grundsätzlich alle verfügbaren Ressourcen für sich. Und auch die benachbarter bzw. anderer Herrscher; man führte Krieg und nahm sich, was einem danach gehörte.
Symbolisch legten sich die Herrscher damals Gold und Gegenstände in ihre Grabkammern, die sich den Blicken der Archäologen späterer Zeiten wie Schatzkammern und Rumpelkammern zugleich boten. Was sollte ein Herrscher damaliger Zeiten mit seinem Vermögen auch anstellen? Er investierte nicht, ging kein anderes als ein Kriegsrisiko ein, war an geistigen wie technischen Innovationen nicht interessiert. Sein Interesse galt dem Machterhalt und allem, was seiner Herrschaft über die bestehenden Ressourcen nutzte, sie sicherte.

Despotenherrschaft und Tyranneien waren und sind, wo sie heute noch in leicht veränderter, aber strukturell ähnlicher Form auftauchen, Raub- und Mordgesellschaften. Geraubt werden Ressourcen und Arbeitskraft, gemordet der Widerstand. Ihre Eigenschaften sind eine Führungsschicht, die sich in einem hermetisch abgeschlossenen Machtbereich verschanzt, ein Volk aus Armut und Elend und eine Partizipationsklasse an der Macht, die Klasse, Schicht, Gruppe oder Familien der Herrschenden und administrativen Vasallen, die den geistigen und ökonomischen Stillstand verwalten und ausbeuten. Und wer als Teil des Prinzips Herrschaft partizipieren will, muss sich vollständig der Macht unterwerfen.

Der monetäre Warentausch war daran gemessen ein Fortschritt in die Trennung und Ökonomisierung von Macht und Herrschaft. Aus dem lydischen Protogeld – man könnte leicht noch weiter zurückgehen in die Zeit der minoischen Siegel – wurde vor allem im Verein mit dem Seehandel die Grundlage gelegt für eine griechische, später römische Organisation von Gesellschaften, die die Axt an der Einheit von Gewalt und Herrschaft legte. Kein Zufall, dass im antiken Athen die Polis auf der Basis des Demos15 erdacht wurde.

Nicht die Macht, sondern die Strukturen der Herrschaft als jene, die die Macht in den Räten16 bzw. Bulen vertraten und deren Willen durchsetzten, wurden also demokratisiert. Gleichwohl es wenig gesicherte Erkenntnis aus dieser Zeit gibt, ist es wahrscheinlich, dass es bereits damals zu einer strukturellen, d.h. von Institutionen und Organisationen, Gesetzen und Erlassen getragenen Verbindung zwischen Staat, Politik und Herrschaft kam, die sich zunächst daraus entwickelte, dass diese Bürgerlisten der Demen das Gerüst bildeten für die Verteilung des Steueraufkommens, für die Aushebung der Demoten im Kriegsfall sowie die Beteiligung und Festlegung von Beiträgen zu Staatsfesten und anderen gesellschaftlichen Angelegenheiten.

Die damaligen Herrscher nahmen sich mit Gewalt, was sie wollten. Aber ihre Macht sicherten Herrschaftsstrukturen, die sich immer feiner differenzierten, je mehr sich die Gesellschaft bzw. Gemeinschaft oder Stadtstaaten differenzierten. Handel und ein immer größer werdender Bereich der Gesellschaft brauchte Geld. Die Beamten und Vasallen, die Entstehung und Ausbreitung von Berufen, die nicht zu den wirtschaftlichen Tätigkeiten zählten, wie etwa Ärzt, Gelehrte, Künstler, Literaten etc.

Simmel17 brachte die Entwicklung der Gesellschaft und die Bedürfnisse der Menschen in der Zusammenschau als eine Form der Geldwirtschaft zusammen. Bedürfnisse, die über die Subsistenzwirtschaft des Oikos hinausgehen und die Ausdehnung des monetären Handels erforderten natürlich eine bessere und vor allem systematische Ausbildung. Denn ohne eine Steuerung, d.h. ständige Anpassung des antiken ‚Humankapitals‘ wäre die Aufrechterhaltung eines dynamischen Staatswesens damals schon nicht möglich gewesen. Zu einem standardisierten und verbindlichen Rechtssystem, einer gut ausgebildeten, loyalen Verwaltung, brauchte es also Vernunft und Logik, Pragmatismus, Dienstleistung, Wissenschaften und Erbauung.

Auch die intellektuelle Auseinandersetzung mit dem sich entwickelnden Staatswesen war notwendig. Jene, die sich damit beschäftigen konnten, waren doppelt verdächtig und verfangen. Der Wissensarbeit, wir hatten das unter Allmende bereits ausgeführt, eigen ist der Zweifel an den Sachen, wie sie sind. Um sie weiterzuentwickeln braucht es neben dem Zweifel sehr viel Kenntnis, quasi Insider-Wissen. Bezahlt wurden die Intellektuellen vom Staat, da ihre Tätigkeiten nicht direkt mit den damaligen Produktivkräften verbunden waren, diese aber maßgeblich beeinflussten.
Eine Entwicklung des Staatswesens war also fortan eben so wenig möglich, wie die Entwicklung des Handels und der Geldwirtschaft, der Technik wie der Infrastruktur, des Bauwesens.

Die Polis wurde zu einer Verzahnung von Herrschaftsstrukturen, Geldwirtschaft und Macht, wobei die Herrschaftsstrukturen Demen, Beamte und Wissensarbeiter sowie eine lose, lange Reihe subalterner Günstlinge und Kriminelle umfasste.

Aus der Einheit von Macht (Politik), Herrschaft und Geldwirtschaft entwickelte sich in der Zeit Kaiser Augustus in Rom aus einst ehrenamtlichen Demen die Bürokratie. Diese hatte, neben anderen Aufgaben, vor allem die Versorgung des Staates mit Geld in Form geprägter Münzen, die Verwaltung und Versorgung ‚verrenteter‘, ehemaliger Soldaten und die Unterhaltung des Volkes mit jeder Form von Zirkus.
Brot und Spiele, Verwaltung und Sozialstaat kosteten eine Menge Geld. Der außerökonomische Input zur Staatswirtschaft überstieg bei weitem den makroökonomischen Output, sogar die Räuberei in fremden Städten und Staaten mit eingerechnet. Ende des 5. Jhd. waren Roms Finanzen an der Inflation erstickt.



Macht Geld erfinderisch?


Schon in einer ersten, essayistischen Zusammenschau wird deutlich, welche außerökonomischen Faktoren direkten Einfluss nehmen auf die Geldwirtschaft und die Ökonomie in der Antike nahmen. Wesentlich dabei ist, dass diese Faktoren als konstitutive Faktoren historisch in ganz bestimmten gesellschaftlichen Formationen entstanden und sich entwickelten, aber in keiner identifizierbaren ‚endogenen‘ Eigenentwicklung, also einer ökonomischen Entwicklung aus der Ökonomie selbst heraus.

Die Geschichte der Ökonomie ist also eine Geschichte der ökonomischen und außerökonomischen Produktivkräfte. Außerökonomische Produktivkräfte stehen dabei in einem komplementären Verhältnis zu ökonomischen, bedingen diese, verändern sie, bringen ökonomische Strukturen in Krisen. Eine dieser komplementären Kräfte, die ganz entscheidend die Geldwirtschaft bedingt und dynamisiert hat, ist der Wechsel. Und der Wechsel ist ohne die Entwicklung eines zunehmend selbst bestimmten Bürgertum, speziell die großen Handelsunternehmer wie sie sich von Italien und den Hansestädten aus im 12. und 13. Jahrhundert entwickelten denkbar.

Die frühen Formen der bürgerlichen Selbstbestimmung gelangen also über Handelshäuser, die die Geldwirtschaft zu nutzen und einzusetzen wussten. Und die sie im praktischen Umgang weiterentwickelten. So waren die ersten Wechsel bereits eine Vorform von Warentermingeschäften, in denen sich zwei Handelspartner verpflichteten, einen bestimmte Summe, zu einer gegebenen Zeit an einem terminierten Ort einer bestimmten Person zu zahlen und dafür im Gegenzug Waren zu erhalten.

Wechsel wurden erfunden, um für Handelsgeschäfte ein praktikables Zahlungs- und Kreditmittel zu haben mit dem Vorteil, dass der Wechsel auch noch übertragbar war. Auf See lauerten den Händler Piraten, an Land Schurken und auf den Märkten, besonders den Kreditmärkten Halsabschneider auf. Mit dem bargeldlosen Wechsel, den ein Händler nach einem großen Tuchgeschäft in Norditalien erhielt, ließ es sich wesentlich angenehmer wieder zurück über die Alpen nach Ulm reisen, als mit einem Sack voll Gold unter dem Wanst.

Räuberbanden gingen leer aus und die sich um die großen Handelsmärkte ausbreitenden Geldwechsler, also jene, die Gold in Geld tauschten, konnten ihre teils unverschämten Umtauschkurse nicht mehr durchsetzen. Gegen beide, Räuber und Wucherer behauptete die Erfindung des Wechsels sich als äußerst vorteilhaft, nicht nur für Leib und Leben, sondern für das Handelssystem insgesamt.
„Der Kaufmann befasste sich fortan vornehmlich mit den rechtlichen und finanziellen Aspekten des internationalen Handels: Dem Wechsel des Eigentümers der Güter und des Geldes, das dafür in Empfang genommen wurde, und der finanzmathematischen Aufgabe, die in einer bestimmten Währung erhaltenen Einnahmen mit den Ausgaben in einer anderen Währung auszugleichen. Die lästige Arbeit, die Waren von einem Ort zum anderen zu schaffen, wurde an eine unbedeutendere Gruppe von Unternehmern ausgelagert.“18

Mit der Erfindung eines Systems von Guthaben und Schulden waren die Wertbestände also besser geschützt, die Geldwirtschaft wesentlich flexibler, also anpassungsfähiger an die jeweilige Situation im Handelsverkehr, die Situation des Händlers als Unternehmer hatte sich verbessert, da nun nicht mehr er selbst sich Gefahren und Zeitverlust durch lange Handelsreisen zu immer weiter entfernten Märkten aussetzen musste. Und durch die Arbeitsteilung zwischen Transport der Waren und Konversion in Bilanzvermögen konnten Transportlogistik effizienter und durch den Wettbewerb der Transporteure auch preiswerter erbracht werden.

Gold wurde damals schon nicht mehr als Wertäquivalent in den Handelshäusern hinterlegt; das war überflüssig geworden. Eine andere, außerökonomische ‚Währung‘ wurde wichtiger, dominant: Vertrauen und Glaubwürdigkeit. Im Sinne von einer sozialen Technik, man könnte auch von einer Form von Institutionalisierung sprechen, waren Vertrauen und Glaubwürdigkeit im Mittelalter noch nicht grundsätzlich individualisiert, also Privatpersonen und Unternehmen nicht zugeschrieben. So musste der Geldwirtschaft eine institutionelle Grundlage für Vertrauen und Glaubwürdigkeit geschaffen werden, die man im Bankenwesen erfand.

Hanse und Fugger wuchsen einander zu. Die Augsburger Bankiers finanzierten die Entwicklung der Hanse wie den Warenverkehr im engeren Sinne. Und sie standen nicht als Person oder Unternehmer selbst im Kontext der Handelsgeschäfte der Hanse, sondern scheinbar unverbunden damit als deren Finanziers auf einer eigenen Geschäftsebene; sie waren gewissermaßen Geldmittler und Clearing House in einem.

Eine direkte Verbindung von Bankiers und kaiserlicher Macht, die gerne und allerorts heute behauptet wird, gab es damals nicht. Der Übergang in die Neuzeit war noch nicht vollzogen, dazu bedurfte es noch Jahrhunderte. Die Blüte der Hanse und von Venedig, die durch Handel und Geldwirtschaft, neben dem Handwerk, Wissensarbeit, Verwaltung und Kultur ihre produktivsten Kräfte entfalten konnten, wären ohne Bankiers also nicht möglich gewesen – der sog. militärische Komplex wird hier vorübergehend vernachlässigt.

Die Geldwirtschaft der damaligen Zeit berechtigt nicht, von einer frühkapialistischen Form zu sprechen. Das verwechselt Vermögen mit Kapital als im wirtschaftlichen Prozess wirkende Produktivkraft und übersieht, dass erst mit der Liquidierung von Vermögen diese Kapitalform historisch möglich wurde. Wir sind also noch weit entfernt von den Anfängen kapitalistischer Geldwirtschaft, gleichwohl wir bereits Gläubiger-Schuldner-Kontrakte in Form von Wechseln erkennen.

Glaubwürdigkeit und Vertrauen erfordern eine, von Personen und Unternehmen unterschiedene Form. Eine Form, die als eigenständige, wirtschaftliche Praxis realisiert wird. Banken haben zu Fuggers Zeiten diese auf Glaubwürdigkeit basierende Wirtschaftsform erstmals erfunden, als Geschäftsmodell. Nur ein Geschäftsmodell, welches Glaubwürdigkeit zu einem transpersonalen Prinzip erhebt und selbst nicht als ein Unternehmen direkt an den Handelsprozessen beteiligt ist, kann Glaubwürdigkeit in seinen Interessen garantieren. Also ist Glaubwürdigkeit als Geschäftsmodell, nach dem sich alle Handlungen der am Geschäftsmodell und seiner Umsetzung Beteiligten richten müssen, für einzelne Händler, Handelsunternehmer und direkt wie indirekt daran Beteiligter garantiert.

Es wäre zu einfach, jetzt davon zu sprechen, dass die Fugger durch den Verzicht auf direkte Beteiligung am Handel quasi als eine Art Entschädigung die Geldgeschäfte übernehmen durften; diese Art der Beschreibung erklärt wenig und ist obendrein Unfug. Als Bankiers verdienten die Fugger an jedem Handelsgeschäft und ebenso evident war ihr Vorteil, dass sie natürlich auch an allen Geldgeschäften außerhalb der Handelsgeschäfte, die die vermögenden Händler und eine zunehmende Zahl an gut situierten bis vermögenden Bürgern vor allem in den aufstrebenden Städten und Handelszentren tätigten. Ein Vielfaches an Geschäftstätigkeiten war also mit diesem Geschäftsmodell verbunden, war es glaubwürdig, also im Dienste der Sache selbst und im umgekehrten Fall sogar (selbst-) schädlich für eine Bank.

Mit jedem Geschäftsvorfall, den die Fugger als Bankiers tätigten, bewies sich ihr Geschäftsmodell nicht nur als glaubwürdig, sondern ihre Entscheidungen auch für den einzelnen Geschäftspartner bzw. einzelnen Bankkunden als nachvollziehbar und somit vertrauenswürdig. Die Bank stand nicht gegen die Bedürfnisse ihrer Kunden, sondern als Vermittler zwischen den Geschäften, die Kunden mit Kunden und Kunden mit sich selbst, also als Privatkunden tätigten. Von einer Allianz der damaligen Banken und dem Staat konnte keine Rede sein, sah das Geschäftsmodell diese Form der ‚Beteiligung‘ ja auch gar nicht vor. Aktien bzw. Anleihen auf die Betriebsvermögen der Fugger und andere Banker waren noch lange nicht emittiert, Börsenplätze unbekannt.



Anmerkungen:

1 Das hinter dem Geldwert verborgene gesellschaftliche Verhältnis erscheine "unter dinglicher Hülle versteckt". Marx vergleicht den Vorgang der Fetischisierung mit der Religion:
"Um daher eine Analogie zu finden, müssen wir in die Nebelregion der religiösen Welt flüchten. Hier scheinen die Produkte des menschlichen Kopfes mit eignem Leben begabte, untereinander und mit den Menschen in Verhältnis stehende selbständige Gestalten. So in der Warenwelt die Produkte der menschlichen Hand. Dies nenne ich den Fetischismus, der den Arbeitsprodukten anklebt, sobald sie als Waren produziert werden, und der daher von der Warenproduktion unzertrennlich ist." Marx: Das Kapital, Erster Band, Zweite Auflage, MEW 23,86.
Geldfetisch und Kapitalfetisch stellen im Werk von Karl Marx logische Weiterentwicklungen des Warenfetischs dar.
"Eine Ware scheint nicht erst Geld zu werden, weil die anderen Waren allseitig ihre Werte in ihr darstellen, sondern sie scheinen umgekehrt allgemein ihre Werte in ihr darzustellen, weil sie Geld ist."
Im Geld fänden die übrigen Waren "ihre eigne Wertgestalt fertig vor als einen außer und neben ihnen existierenden Warenkörper." Marx, Das Kapital Bd. 1, MEW 23: 107

2 Vgl. Marx, Grundrisse, 584-590; MEW 23, 446; MEGA II, 3.6, 2058 f.

3 Der relative Mehrwert bezeichnet bei Marx die Erhöhung seiner Produktion durch die Verkürzung der notwendigen Arbeitszeit.
Der absolute Mehrwert - die Erhöhung der Mehrwertproduktion durch die Verlängerung des Arbeitstages.

4 Nach Gabler stellt die Phase der Diffusion die Phase 3 des Technischen Fortschritts dar.
(1) Phase der Invention (Erfindung): Erarbeitung naturwissenschaftlich-technischen Wissens, von Forschungs- und Entwicklungsergebnissen und Erfindungen.
(2) Phase der Innovation: Die erstmalige kommerzielle Anwendung führt zur Erweiterung des technischen Könnens und zur Entstehung von Produkt-, Material- und/oder Verfahrensinnovationen; Hauptaktivitäten sind u.a. Konstruieren, Experimentieren mit Prototypen, montagegerechte Anwendung und Verwertung in der Produktion und erste Marketingbestrebungen.
(3) Phase der Diffusion: Die Innovationen werden mittels Marketingaktivitäten und Technologietransfer in Form von Materialien, Produkten, Verfahren (Investitionsgütern), Patenten und Lizenzen wirtschaftlich verwertet; ihre Anwendung breitet sich dadurch aus (diffundiert).

5 MEW 4, 465

6 MEW 23, 511

7 Jean-Baptiste Say (* 5. Januar 1767 in Lyon; † 15. November 1832 in Paris)

8 Erich Preiser (* 29. August 1900 in Gera; † 16. August 1967 in München)

9 Das Gabler Wirtschaftslexikon demonstriert die grundsätzliche Verwirrung zu diesem Thema wie folgt:
Vollkommene Substituierbarkeit ist im Fall b nicht möglich, weil hier immer alle Faktoren, wenn auch in unterschiedlicher Zusammensetzung, benötigt werden (z.B. Wicksell-Cobb-Douglas-Produktionsfunktion, in der die Faktoren multiplikativ miteinander verknüpft werden, oder ihre Verallgemeinerung in Form der CES-Funktion, die durch eine konstante Substitutionselastizität der Produktionsfaktoren gekennzeichnet ist). Es liegt somit eine gewisse Komplementarität der Faktoren vor. Im Fall c gibt es aus technischen Gründen keine Substitution der Produktionsfaktoren (Fall der strikten Komplementarität). Dies bedeutet, dass der jeweils knappere Faktor die Produktion begrenzt. Daher spricht man auch von limitationalen Produktionsfaktoren. Es liegt dann eine Leontief-Produktionsfunktion mit rechtwinklig verlaufenden Isoquanten vor (Substitutionselastizität).

10 Nach dem sog. Romer-Modell (1990). Anders als in der neoklassischen Wachstumstheorie, welche fortwährendes Wachstum des Outputs pro Kopf nur durch exogenen technischen Fortschritt generieren kann, wird dieser hier erstmals endogenisiert. Technischer Fortschritt ist das Ergebnis von gewinnorientierten Investitionen in Forschung und Entwicklung (F&E), mit dem Ziel die Variitäten von Inputs (Maschinen) zu vergrößern. Mit zunehmender "Ausdifferenzierung" des Maschinenbestandes steigt die Arbeitsteilung und damit die Produktivität der Arbeit. Da die Herstellung eines bestimmten Typs einer Maschine zunächst deren Entwicklung voraussetzt, fallen Fixkosten an, die bei vollständiger Konkurrenz nicht gedeckt werden könnten. Infolgedessen muss die Annahme der vollständigen Konkurrenz bei den Maschinenproduzenten (Zwischenproduktsektor) aufgegeben werden.(Gabler)

11 Vgl. Nicholas Kaldor:
(1) Der Pro-Kopf Output wächst über die Zeit.
(2) Die Kapitalausstattung pro Kopf (Kapitalintensität) wächst über die Zeit.
(3) Die Verzinsung des Kapitalstocks ist nahezu konstant.
(4) Das Verhältnis von physischem Kapital zu aggregiertem Output ist konstant. Damit wachsen beide Aggregate mit gleicher und konstanter Rate.
(5) Die Einkommensverteilung zwischen Arbeit und Kapital ist nahezu konstant, d.h. die Lohnquote und die Profitquote sind nahezu konstant.

12 Es gilt als stilisiertes Faktum, dass in jedem Land auf der Erde der wirtschaftliche Entwicklungsprozess durch eine demografische Transition begleitet wird und wurde. Eine demografische Transition besteht aus einem Anstieg der Fertilitätsraten (begleitet durch sinkende Mortalitätsraten bei Kindern), gefolgt von sinkenden Fertilitätsraten und steigender Lebenserwartung in der letzten Phase. Der Anstieg der Fertilitätsraten wird durch einen Produktivitätsanstieg infolge der industriellen Revolution erklärt. Das Sinken der Fertilitätsraten durch steigende Humankapitalinvestitionen von Eltern in ihre Kinder, weil die Beschleunigung des technischen Fortschritts auch zu komplexeren Technologien und Arbeitsabläufen führt(e). In dieser Phase wird also sinkendes Bevölkerungswachstum mit steigenden Humankapitalinvestitionen verknüpft, welches wiederum den Weg für steigendes Pro-Kopf-Einkommen ebnete. Dieser Prozess ist demnach für die Divergenz der Pro-Kopf-Einkommen in der Welt verantwortlich. Internationale Einkommensunterschiede liegen in unterschiedlichen Zeitpunkten des Einsetzens wirtschaftlicher Entwicklung und demografischer Transition begründet. (Gabler)

13 Jack Weatherford (1999): Eine kurze Geschichte des Geldes und der Währungen: von den Anfängen bis in die Gegenwart. Conzett-Verlag bei Oesch, 1999, ISBN: 3905267039, 9783905267037

14 Skythische Stämme, welche am südlichen Ufer des Schwarzen Meeres lebten und Kontakt mit den griechischen Schwarzmeerkolonien hatten, übernahmen von diesen das Konzept des Geldes. Während die Griechen dieses in Münzform prägten, gossen die Skythen ihres in Delphinform oder in die weit selteneren Pfeilformen. Eine weitere bekannte und ebenfalls seltene Form stellte das Rad dar. Diese Währung war für ca. 2 Jahrhunderte im Umlauf, bevor sie vollständig von den geprägten Münzen verdrängt wurde, sie wurde nach ihrem Metallgewicht gehandelt, ähnlich zu den AES Crudae der römischen Republik.

15 Demos (griechisch δῆμος dēmos „Staatsvolk“, im Gegensatz zu ἔθνος éthnos „Volk“) ist ursprünglich als Dorfgemeinde die kleinste Verwaltungseinheit innerhalb einer antiken griechischen Polis (Pl. Poleis), insbesondere des ionisch-attischen Siedlungsgebiets, aber auch in einigen dorischen Poleis. Der Begriff geht auf das Zusammensiedeln einzelner Sippen zurück und bezeichnet eine Gemeinde, gemeinhin auch das Volk. In der Regel wurde damit ferner die Gesamtzahl der Vollbürger einer Polis (also die Bürger im Besitz der vollen Bürgerrechte) bezeichnet, die – beispielsweise in der attischen Demokratie – an der Volksversammlung teilnehmen konnten. (Wikipedia)

16 Für den Rat der Fünfhundert in Athen, die Bule, entsandte jeder Demos eine festgelegte und von seiner Größe abhängige Anzahl von Vertretern, die durch Los aus den Mitgliedern eines Demos bestimmt wurde.

17 Georg Simmel (1990). Philosophie des Geldes. Duncker & Humblot, Leipzig.

18 Der britische Ökonom und Altphilologe Felix Martin (2014) spricht in diesem Zusammenhang von einer "Sozialen Technologie", die weit über eine reine ökonomische Betrachtungsweise hinausgeht.



Foto: monika m. seibel www.photographie-web.de



zurück ...

weiter ...